投稿:44179453@qq.com  热线:0791-86662525
您当前的位置 : 首页 > 规范 > 行业规范

不适宜(反季节)季节园林植物挖掘、运输、栽植、养护技术

2024-06-27来源:本网综合编辑:园林君

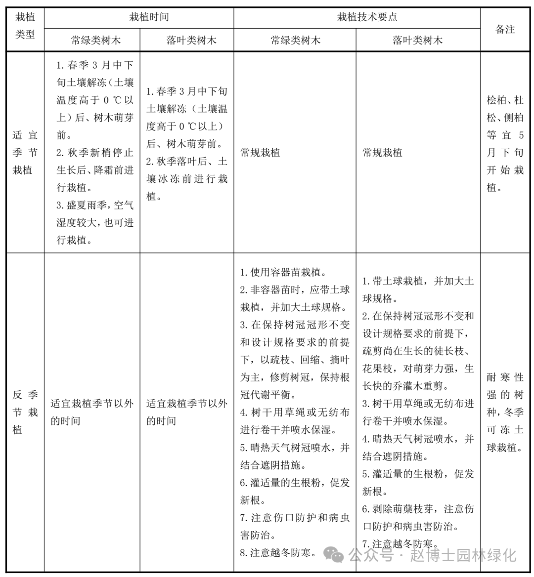
1.园林树木栽植时间、栽植技术及养护要点:a.树木死亡, 应查清原因, 并采取相应措施, 选择适宜季节进行补植。b.应根据树木和气候情况进行浇水和喷雾。浇水发现下沉时, 应及时覆土再重新调整扎缚部位。c.发现新梢叶片有萎缩现象, 应及时查明根部是否有空隙, 水分是否不足或过多, 有无病虫害等,并采取相应的措施。夏秋季大雨后应及时排水。d. 新芽萌发后, 可分次剥除老枝上的芽条, 保留新梢芽条。 绿篱栽后应进行修剪, 保证三面平整。

图片

图片

2.树木栽植提高成活率的措施

2.1排水措施:树穴底部铺设8cm~10cm厘米厚的粗粒石或珍珠岩作透水层并铺设渗水管,然后回填30厘米左右的种植土,再栽植。

2.2透气措施:在靠近土球插入2条~3条直径8cm~10cm的透气管,埋深达土球的2/3处。

2.3生根措施:用50×10-6(50ppm)浓度生根粉喷洒根部切口,并用浓度为50mg/kg(每公斤水50毫克生根粉)的生根粉泥浆涂裹根部。

2.4保水措施:土不干但气温较高空气干燥时,应对地上部分及周围环境喷雾降温,也可用遮荫纱搭建荫棚防止日晒。树枝切口保水涂漆或蜡,必要时进行薄膜绕干在保水的同时可以保温。浇水三遍,第一遍水水量不易过大,水流要缓慢灌,使土下沉,一般栽后两、三天内完成第二遍水、一周内完成第三遍水,后两遍水的水量要足,每次浇水后要注意整堰,填土堵漏。

2.5保墒措施:移植后应根据天气和树木生长情况采取相应措施。苗木栽植前,在树穴的中下部树木根际分布区内按不低于50克/株的量施入保水剂,并与种植土混合均匀后,立即栽树,栽植后浇透水。树穴漫灌,树穴开挖回填种植土至栽植深度后,在树木栽植前先进行大水漫穴,之后栽植树木。土壤干旱时及时做堰浇足水;积水时必须立即开沟或挖井排水。

图片

2.6保温措施:自栽植地以南省分购进的树木,自起挖地将树木按要求修剪后,须将树木通干以草绳缠绕后包裹薄膜运至栽植地点,以防止树木运输途中受损受冻。树木栽植封穴后,须用薄膜将树穴覆盖。

2.7盐碱区树木缺铁黄化的防治:一是用10%硫酸亚铁水溶液涂刷树干可以通过树皮增加铁的吸收。二是向树叶喷洒尿素铁溶液配制方法是一吨水加尿素5公斤、硫酸亚铁3公斤,叶面喷洒一周后再喷一次效果更好,适用于法桐、银杏、油松、黑松等缺铁的防治

2.8遮阳降温: 夏天温度太高的状况下,绿化苗木需要适当的遮阴,尤其是一点繁殖的幼苗,高温对幼苗的伤害非常大,要是不做遮阴处理,小苗会被晒伤或者晒死。还可以在苗木基地搭建遮阴网,遮光度要达到50%,这样绿化苗木就能防止高温的伤害。除了遮阳,还可以用喷水的方法给绿化苗木降温。

2.9控制树体水分蒸发:反季节移植控制树体水分蒸发,可在树干圆周用草帘子绑扎然后用塑料薄膜捆绑,冬天可用此方法防寒关键点是要在塑料薄膜捅若干小孔适当透气,这种方式比单用塑料薄膜效果要好草帘子(好于草绳)可以调控膜内水分及温度,从而很好的保存树体水分为树木成活创造了基本条件。

2.10密切关注植物病虫害:高温天气下对部分病虫害发生有利,近期实地调查发现部分区域绿化重阳木锦斑蛾、悬铃木方翅网蝽、煤污病、日灼病等病虫害发生普遍。请各地遵循病虫害“早预防、早发现、早防治”的原则,采取及时、科学的防治措施,在防治药剂的选择上尽量采用低毒、高效、无残留的生物农药。

2.11适时松土和除草:夏季阳光好,雨水充足,也是田间杂草生长的旺盛期。杂草容易吸收土壤间的养分,影响苗木生长。每次降雨或灌溉后,要及时中耕松土和除草,撒播苗不便松土,可将苗间杂草拔除,再在床面上撒盖一层细土,防止露根透风。中耕松土要逐次加深,但不要伤苗和压苗,松土、除草时切勿碰伤苗木根须。据试验,晴天中午松土比不松土的地表温度要高8℃左右,因此在高温、干旱的晴天中午不宜松土、除草,最好选在阴天早、晚或雨后进行。

图片

3.非适宜季节苗木栽植要求:

3.1苗木选择:苗木应就近选择,随起随栽,宜选择容器苗。乔木灌木土球应比正常季节适量加大乔木土球宜为胸径的10灌木土球宜为地径的竹盘应比正常季节大20%30%草块土层厚度宜为3cm5cm

3.2 起挖后苗木修剪要求:1)起挖后应及时修剪叶片保留在不影响冠幅的情况宜多修剪内膛枝2)无中心主枝的乔木灌木应以短截为主疏剪为辅口直径超过2cm 应做保护措施3)夏季针叶树应在起苗前12h内对树体喷抗蒸腾抑制减少水分蒸发

图片

3.3苗木运输要求:1)夏季苗木运输应避开中午高温时段宜在早上10点之下午点之后或阴天运输2)土球应使用草绳布帘薄膜等材料包装并喷水保湿灌木或草坪运输过程中应加冰块防止发热而灼伤发黄3)花灌木运输时应直立装车苗木装完后应及时覆盖篷布4)冬季低温苗木运输过程加强保温措施防止风大产生冻伤5) 夏季苗木到场后应及时用遮阳网覆盖土球避免太阳直射6)冬季苗木到场后应注意覆盖保温防风7)苗木种植应合理利用天气情况提前做好种植计划季应在阴雨天或上午10点前下午点后种植冬季应在中午高温时段种植

3.4苗木种植要求:1)种植时应去除土球包装物防止夏季高温高湿导致病影响土球与周边土壤结合2)根部宜喷撒生根粉保水剂生根粉保水剂与种植土拌匀后撒在根部周围并充分捣实3)夏季高温种植必须放置透气管4)夏季高温期铺设草坪宜上午铺好浇好压好防止中午高温草坪被灼伤5)夏季高温若中午前完成不了种植工作应安排施工人员对放置在遮阳网下的苗木多次喷雾状水6)苗木宜当天种植完毕不能及时种植时应在现场做好保护工作7)夏季苗木支撑搭设高度不应低于苗木重心的支撑材料粗度应适宜确保牢固8)苗木种植后应立即浇灌定根水天后浇二次水夏季应在苗木种植天后再浇三次水每天10点前或16点后喷施叶面水冬季常绿树种应选择中午前后喷施叶面水

图片

3.5栽后养护要求:1)合理使用营养液吊水),胸径每10cm 一瓶并放置在阴面温度低于5℃严禁使用吊针液2)夏季种植后树干和主枝应用草绳等材料包裹树冠可喷抗蒸腾剂3)冬季树干和主枝做好保温措施防止冻害4)夏季高温移植速生和树皮薄树种冬季移植常绿树种时应裹干至二级分枝5)冬季苗木种植后应及时涂白。

参考文献:安徽省园林植物栽植技术规程;上海园 林 绿 化 养 护 技 术 规 程;鄂尔多斯园林绿化植物栽植技术规程。


相关新闻
江西园林信息通讯员
手机扫描下方二维码即可进群
旅游君二维码.PNG


扫一扫二维码 关注微信公众号
关于我们    加入我们    广告服务   
Copyright © 2019-2022 All Rights Reserved. 赣ICP备证12006667号-8 赣公网安备36010302001039号